新闻中心
当前位置: 学校首页 > 活力金科 > 正文

5.25心理健康教育活动周之“最佳朗读者”活动顺利结束

供稿单位: 作者:党委学生工作部、学生工作处、党委人民武装部 责编:党委学生工作部、学生工作处、党委人民武装部 供稿时间:2020-05-21 10:36

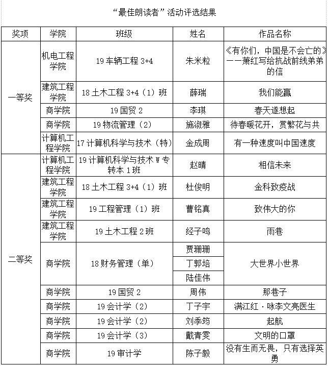
5月20日,由校心理中心主办,商学院与建筑工程学院联合承办的“最佳朗读者”活动顺利结束,各学院学生踊跃投稿,经评选出一等奖5名,二等奖10名,三等奖19名。具体优秀作品如下:


注:详情请见“金科院学工在线”微信公众号推送。

本次活动以“逆境携行,你我同心”为主题,以朗读的形式展现学生们的家国情怀和爱国热情,感恩为我们负重前行的抗疫英雄,培养学生无惧逆境,不畏艰难的意志和品质,让学生们在不久的将来也能够不惧风雨,勇挑重担。


审稿人:眭爱萍



地址:南京市江宁区弘景大道99号
邮编: 211169